Inspirasi Gambar Peternakan Ayam, Terbaru!
Informasi menarik dari Inspirasi Gambar Peternakan Ayam, Terbaru! adalah
gambar peternakan ayam kartun, gambar peternakan ayam petelur, gambar ternak ayam bangkok, gambar ayam, poster peternakan ayam, ilustrasi poster peternakan ayam, gambar kandang ayam sederhana dari bambu, sketsa gambar kandang ayam,

gambar peternakan ayam gambar peternakan ayam 31 Gambar Ayam Segala jenis di Dunia Cemani Hutan merupakan gambar peternakan ayam dari : hidupsimpel.com

gambar peternakan ayam gambar peternakan ayam Resep Cara Membuat Ayam Geprek Original yang Pedas dan merupakan gambar peternakan ayam dari : selerasa.com
gambar peternakan ayam 7 000 Gambar Hewan Ternak Hewan Gratis Pixabay
gambar peternakan ayam,

gambar peternakan ayam gambar peternakan ayam Cara Membuat Gambar Kolase Beserta Contoh contohnya Bagi merupakan gambar peternakan ayam dari : bagiinfo.com
gambar peternakan ayam Peternakan ayam modern closed house di Indonesia Jual
gambar peternakan ayam, Harga ayam kampung memang lebih mahal dibanding ayam negeri tetapi peminatnya tidak pernah surut Bisnis ayam kampung menyasar industri makanan yang sat ini menjamur seperti restoran kafe atau warung makan 3 Lebih Bergizi dan Rasa Daging yang Khas Ketika diternak ayam kampung tidak diberi banyak suntikan seperti halnya ayam negeri
gambar peternakan ayam kartun, gambar peternakan ayam petelur, gambar ternak ayam bangkok, gambar ayam, poster peternakan ayam, ilustrasi poster peternakan ayam, gambar kandang ayam sederhana dari bambu, sketsa gambar kandang ayam,

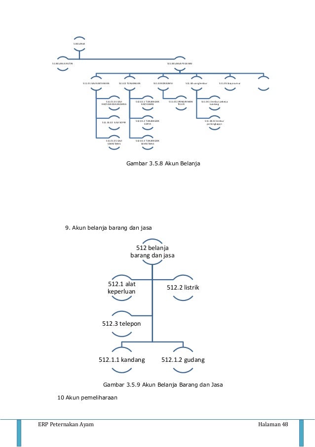
gambar peternakan ayam gambar peternakan ayam Simulasi ERP Peternakan Ayam Petelur merupakan gambar peternakan ayam dari : www.slideshare.net
gambar peternakan ayam Bisnis Menggiurkan Ternak Ayam Kampung Begini Cara
gambar peternakan ayam, Temukan gambar Hewan Ternak Gratis untuk komersial Tidak perlu kredit Bebas hak cipta

gambar peternakan ayam gambar peternakan ayam Simulasi ERP Peternakan Ayam Petelur merupakan gambar peternakan ayam dari : www.slideshare.net
gambar peternakan ayam Cara Merintis Bisnis Peternakan Ayam dengan Gambar wikiHow
gambar peternakan ayam, 17 11 2020 GAMBAR AYAM Ayam kamu pasti sudah kenal sama salah satu jenis burung ini Atau jangan jangan kamu menjadikan ayam sebagai makanan favorit Nah hari ini kita ingin share ke kamu beberapa gambar berbagai jenis ayam dari berbagai negara Selain gambar kita juga memberikan sedikit penjelasan mengenai jenis ayam tersebut

gambar peternakan ayam gambar peternakan ayam CARA BUAT NASI GORENG ENAK YouTube merupakan gambar peternakan ayam dari : www.youtube.com

gambar peternakan ayam gambar peternakan ayam Intelligent Technology Modern Poultry Farms The Production merupakan gambar peternakan ayam dari : www.youtube.com
gambar peternakan ayam Budidaya Ayam Petelur kandang
gambar peternakan ayam, Cara Merintis Bisnis Peternakan Ayam Apakah Anda sudah muak membeli telur dan daging ayam beku di swalayan setiap minggu Bisnis peternakan ayam kecil kecilan kini mulai populer di berbagai daerah sekaligus menjadi cara ampuh untuk

gambar peternakan ayam gambar peternakan ayam Simulasi ERP Peternakan Ayam Petelur merupakan gambar peternakan ayam dari : www.slideshare.net
gambar peternakan ayam 70 Desain Kandang Ayam Petelur dan Broiler Minimalis
gambar peternakan ayam, 29 12 2020 CV GAVIN CORP Adalah Badan Usaha yang bergerak di bidang Peternakan Industri Perunggasan Terpadu dan Poultry Equipment Perusahaan Gavin Corp dengan anak Perusahaan PKB Group memiliki peternakan ayam broiler sendiri dengan sistem kandang closed house Sebelum kami menjual produk kami kepada peternak sekalian di tanah air kami juga melakukan penelitian di

gambar peternakan ayam gambar peternakan ayam Simulasi ERP Peternakan Ayam Petelur merupakan gambar peternakan ayam dari : www.slideshare.net
gambar peternakan ayam 27 Gambar Ayam dari Berbagai Belahan Dunia
gambar peternakan ayam, 07 08 2020 Contoh peternakan yang ada di Indonesia adalah peternakan ayam usaha ternak kambing ternak kambing etawa ternak unggas ternak sapi perah peternakan bebek dan lain lain Usaha pembudidayaan hewan hewan darat yang diperlukan oleh manusia baik untuk dikonsumsi maupun untuk tujuan lainnya dinamakan peternakan

gambar peternakan ayam gambar peternakan ayam Simulasi ERP Peternakan Ayam Petelur merupakan gambar peternakan ayam dari : www.slideshare.net
gambar peternakan ayam 3 Jenis Peternakan Di Indonesia Berpendidikan Com
gambar peternakan ayam, Ayam kampung tidak memiliki istilah ayam kampung petelur ataupun pedaging Hal ini disebabkan ayam kampung bertelur sebagaimana halnya bangsa unggas dan mempunyai daging selayaknya hewan pada umumnya Nama ilmiah untuk ayam kampung adalah Gallus domesticus Aktivitas peternakan ayam kampung telah ada sejak zaman dahulu

gambar peternakan ayam gambar peternakan ayam Resep ayam geprak yang pedas dan nikmat YouTube merupakan gambar peternakan ayam dari : www.youtube.com

gambar peternakan ayam gambar peternakan ayam DST TAHUN 2 PEMBIAKAN HAIWAN merupakan gambar peternakan ayam dari : www.slideshare.net

gambar peternakan ayam gambar peternakan ayam gambar mewarnai peternakan ayam Gambar Ternak ayam merupakan gambar peternakan ayam dari : www.pinterest.com
gambar peternakan ayam 800 Gambar Peternakan Ayam Ayam Gratis Pixabay
gambar peternakan ayam, Temukan gambar Peternakan Ayam Gratis untuk komersial Tidak perlu kredit Bebas hak cipta

gambar peternakan ayam gambar peternakan ayam Simulasi ERP Peternakan Ayam Petelur merupakan gambar peternakan ayam dari : www.slideshare.net
gambar peternakan ayam Ayam kampung Wikipedia bahasa Indonesia ensiklopedia bebas
gambar peternakan ayam, Jika difikir fikir memilihara ayam itu tidak ada ruginya kok Bahkan jika kita telaten kita bisa mengembangkannya menjadi peternakan dan membuat usaha dari hal tersebut Beternak ayam juga tidak sesulit seperti beternak hewan lainnya yang kita butuhkan hanya telaten dalam merawat ayam ayam yang kita ternakkan
gambar peternakan ayam gambar peternakan ayam DapurKu SaYang Ayam Goreng Berempah Beriani merupakan gambar peternakan ayam dari : dayangjack.blogspot.com
0 Komentar